广悟部:落实安全生产工作要求提升安全管理实践技能

来源:nba小九直播下载    发布时间:2025-11-06 23:20:20 admin

  

广悟部:落实安全生产工作要求提升安全管理实践技能

  (杨 琦)为贯彻落实安全生产工作要求,切实提升鄂北工程广悟段安全生产管理技能。6月23日,广悟部在广水建管用房现场组织并且开展安全技术练兵活动,活动分为理论学习、技能实操以及实战演练三个环节。建管用房项目实施工程单位、监理单位及广悟部有关人员参加活动。

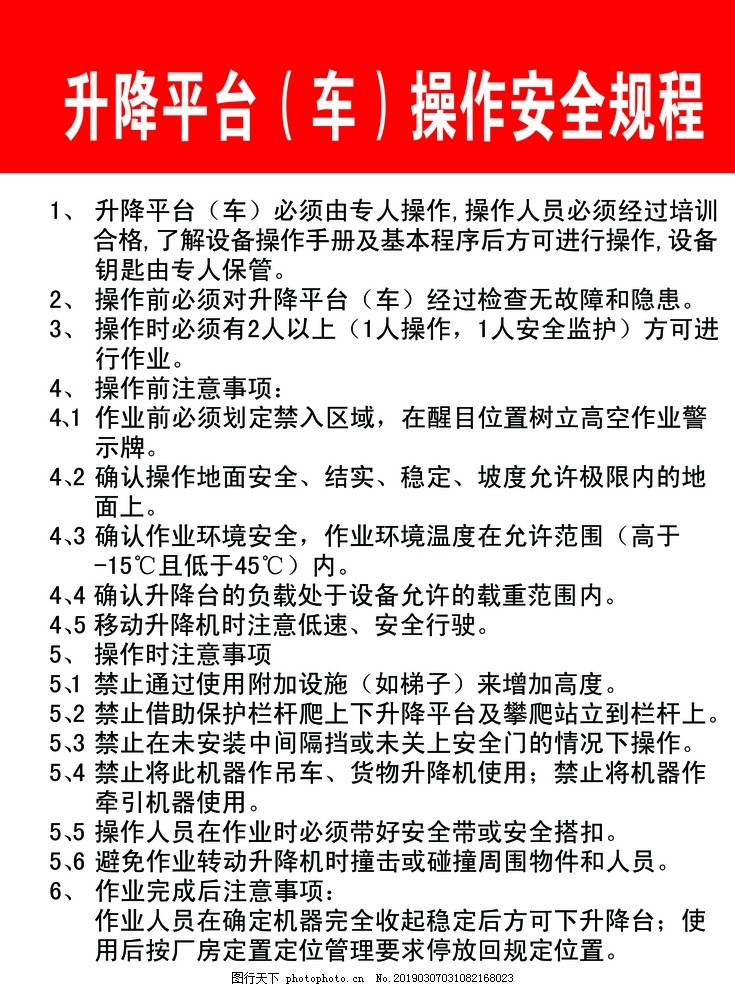
  本次练兵活动围绕建管用房施工关键环节的安全风险管控展开。活动特邀专业方面技术人员进行授课,系统且深入讲解了吊篮、施工电梯、临时用电、高空作业车等主要设施设备的操作规程、使用上的要求、安全需要注意的几点及相关应急处置措施。

  在技能实操环节,技术人员率先进行现场安全操作的过程演示,每一个步骤都规范严谨、讲解细致。随后,参与人员轮流上场实操,亲身体验设施设备的操作流程。大家全神贯注,将理论知识转化为真实的操作,力求熟练掌握安全准则规范,确保每一个动作都准确,让安全操作意识真正入脑入心。

  活动的实战演练环节更是将现场氛围推向高潮。所有人员被分成小组,严格对照规范要求,对施工现场进行“地毯式”隐患排查。大家凭借所学知识,认真细致地查找问题,对发现的安全风险隐患当即展开研判,并迅速落实整改措施,真正的完成了学以致用、立查立改。

  此次安全技术练兵活动是广悟部扎实推进安全生产月活动的重要举措。通过本次活动,进一步强化了现场实施工程人员对机械设备安全操作规范的认识以及日常安全巡检、隐患排查、突发事件应急处置能力,切实提升施工现场安全管理上的水准,筑牢了安全生产防线。

产品中心

成功案例

技术支持

新闻资讯

131-1140-8288

周一至周日 07:30~21:30

nba小九直播下载